Le montage est composé d'un microcontrôleur "MAITRE", de la famille MICROCHIP, il doit être capable de stocker 8 Tables de 256 lignes codé sous 8 bits (voir 16 Tables pour une évolution avec un codage sous 16 Bits), intégrer au minimum deux timers (un pour mesurer la vitesse de rotation du moteur et un second pour contrôler la charge de la bobine), mais aussi des convertisseurs Analogique ==> Numérique pour intégrer des capteurs supplémentaires comme : Températures moteur, pression, ... ainsi qu'un UART permettant le dialogue avec un PC au travers du câble RS232
Mon choix s'est donc porté sur le PIC 16F876A
![]() |
![]() |
|
TYPON AEI-RE000 EVO-00(A) |
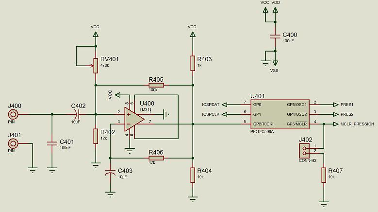
Création des Schémas et Typon sur une seule et même carte 1 - Unité centrale 2 - Entrées, sorties, alimentation et étage de puissance 3 - Gestion du capteur PMH 4 - Gestion du capteur de pression 5 - Gestion du capteur de cliquetis |


| Vcb0 | ||
| Vce0 | ||
| Veb0 | ||
| Ic | ||
| Ic maxi | ||
| Ib | ||
| P total |



| 0 ... 0,2 Bar | |
| 0,2 ... 0,6 Bar | |
| 0,6 ... 0,8 Bar | |
| 0,8 Bar ou plus |
| Version | Chip | Descriptif | Fichier | |
|---|---|---|---|---|
![]() |
1.0.6 | 12F629 | version de base avec seuil fixe (fichier Source *.ASM et compilé *.HEX) | PRE__106.ZIP |
![]() |
1.0.7 | 12F629 | Ajout du mode auto-adaptatif | PRE__107.XMJ |
![]() |
![]() |
| EVOLUTION CARTE | Fichier PROTEUS | Fichier PDF |
| AEI-RE000 - EV00 | Carte prototype | Version non disponible |
| AEI-RE000 - EV01 | Version Béta-Testeur | Version non disponible |
RETOUR |
SUITE