Quelques rappels sur une boite séquentielle :

C'est une version dérivée de la boîte de vitesses manuelle, qui reprend le même principe mécanique de pignons et de crabots, mais avec une configuration qui implique que, le conducteur ne peut pas choisir un rapport au hasard, mais uniquement le rapport immédiatement supérieur ou inférieur à celui en service, ce qui constitue une séquence dans le passage des vitesses. C'est le cas des boîtes de nombreuses automobiles de courses.

I - Caractéristiques de l'afficheur de rapport

  • AFFICHEUR : Taille = 57 mm et Couleur = rouge

  • Gestion universelle pour les boîtes séquentielle 4, 5 ou 6 rapport avec ou sans marche arrière

  • Gestion du rapport par capteur de type potentiométrique (3 fils) par auto-apprentissage

  • Gestion du rapport par capteur de type codeur (5 fils) (disponible uniquement sur afficheur DAM-7SEQ - EVO2)

  • Gestion de deux niveaux d'intensité lumineuse grâce à l'entrée "veilleuse" permettant de baisser automatiquement la luminosité de l'afficheur lors d'une utilisation de nuit

  • Sortie analogique 0..5V de recopie du rapport engagé utilisé avec certaines boitier d'injection permettant de choisir la bonne statégie moteurs en fonction du rapport engagé

II - Raccordement du contrôleur

Connecteur 3 points : Alimentation
Broche Désignation
1 12V après contact
2 masse
3 Veilleuse
Connecteur 3 point : Capteur de position
Broche Désignation
1 Alimentation capteur
2 retour information
3 Masse capteur

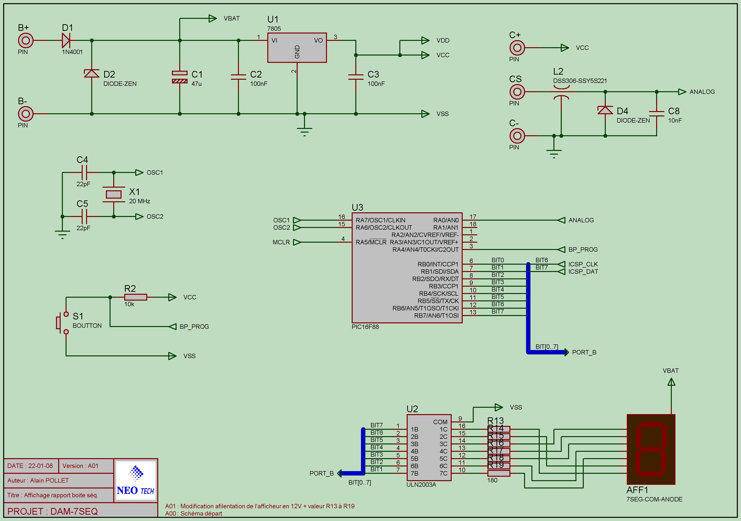
III - Schéma du contrôleur DAM-7SEQ

IV - Réglage du contrôleur

Le réglage s'effectue très simplement :
  • Placer la boite dans sa première position : marche arrière,
  • Commuter l'affichage en mode auto-apprentissage
pour cela il suffit de maintenir le bouton présent sur la face arrière avant la mise sous tension
ensuite, mémoriser le rapport "MARCHE ARRIÈRE" en appuyant sur le bouton arrière
  • placer vous sur le rapport suivant et mémoriser le,
  • ainsi de suite jusqu'à la fin
Une fois arrivé au rapport 6, l'afficheur va mémoriser les nouveaux rapports dans son EEPROM et il redémarrera automatiquement . Il est maintenant prêt à être utilisé ...

V - Vous êtes intéressé par ce contrôleur,

Rendez vous dans la rubrique [BOUTIQUE]

ou pour plus de renseignement par Cette adresse e-mail est protégée contre les robots spammeurs. Vous devez activer le JavaScript pour la visualiser.