Quelques rappels sur le relais tachymétrique :
Il s'agit d'un relais pilotant automatiquement la pompe à essence lors de la mise en marche du moteur, et la coupant dès que celui ci est mis hors fonction.
Afin de connaitre le fonctionnement du moteur, le relais à besoin de reçevoir une l'information en provenance de l'AEI.
C'est pour cela qu'il est relié à la borne moins de la bobine d'allumage (en parallèle avec l'information du compte tour) ceci afin de connaitre l'état
du moteur et permettant ainsi de couper la pompe après l'extenction de celui ci.
Mais avec l'age, ce relais arrive à ne plus fonctionner correctement et est la source de pannes transitoire !!!
C'est pourquoi je propose ce montage, de plus j'y ai implanter un temporisation initial afin d'activer la pompe 3 secondes à la mise sous tension du véhicule
permettant un réamorcer le circuit d'alimentation en essence plus aisément que de tirrer sur le démarreur.
I - Schéma du relais tachymétrique
| Ref |
Composant |
Notes |
| R2 |
Résistances 10 KOhms 1/4 W |
|
| R3 |
Résistances 470 Ohms 1/4 W |
|
| C1 |
Condensateur 47µF / 25 Volts |
|
| C2,C3 |
Condensateur 100nF / 63 Volts |
|
| D1 |
DIODE 1N4001 |
|
| D2 |
DIODE ZENER 5V1 1/4W |
|
| Q3 |
TRANSISTOR BC337 |
|
| U1 |
78L05 |
Régulateur 5 Voltes 100mA boitier TO92 |
| U2 |
PIC 12F629 |
/!\ Microcontrleur programmé /!\ |
| RL3 |
Relais 12V |
Utilisation du relais d'origine |
| J-xxx |
Connecteur |
Utilisation du connecteur d'origine |
|
Boitier |
Utilisation du boitier d'origine |
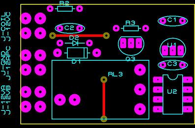
II - Implantation de la carte

III - Brochage du relais tachymetrique
| Broche
|
Désignation
|
| A1
|
12V PERMANANT (PUISSANCE POMPE)
|
| A2
|
12V APRES CONTACT
|
| A3
|
12V SORTIE RELAIS
|
| Broche
|
Désignation
|
| B1
|
INFO BOBINE
|
| B2
|
MASSE
|
| B3
|
12V SORTIE RELAIS
|
|
 |
IV - Si vous chercher ce contrôleur tout monté ...
Vous êtes intéressé par ce montage ? Rendez vous dans la rubrique [BOUTIQUE],
pour les conditions par E-Mail
|